发布时间: 12/17/2025
三角洲行动MK47改装指南:腰射超稳后坐力小,40发弹匣称霸近中距战场
在《三角洲行动》中,MK47突击步枪改装后火力全开,腰射精度和后坐力控制大幅提升,完美实现近战盲射稳健、中距离连射精准的双重优势。配备40发大容量弹匣,双发射模式灵活切换,适用于突击巷战、快速支援等多种场景,让玩家轻松掌控节奏。想知道详细配件搭配和适用人群?快来看这份专业推荐,助你战场无敌!

三角洲行动MK47改装详解
MK47基础概述
外观设计:
改装MK47以深黑为主色调,枪身紧凑机械感十足。上部皮卡汀尼导轨安装瞄准镜和战术配件,前端枪管配消音器,前握把与枪托人体工学优化。侧面多导轨和贴片齐全,弧形弹匣硬朗线条突出战术风范,细节改装丰富实用。
核心配件:
AR重塔握把、平衡握把底座、MK47麈战枪管、DTK制退器、UR特种战术枪托、X25U斜侧战斗握把、KC猎犬护木片、狂蜂护木片*2、AKM延长匣40发、郊狼中间威力口径快拔套(黑)、多用途战术增高架、PEQ-2红色激光镭指、Osight微型瞄准镜。
武器代码:
MK47突击步枪-全面战场-6HJUDMG040LEV0VVA1O2K
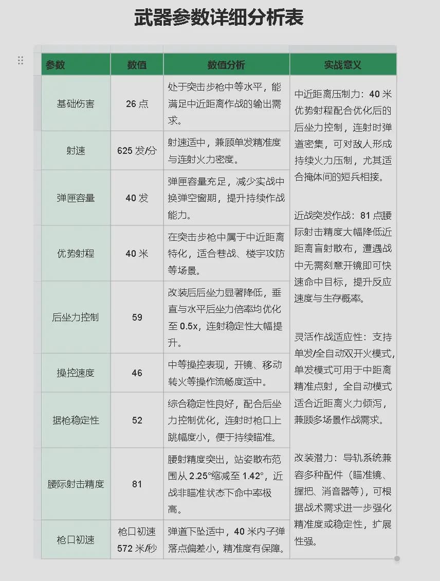
性能数据:

后坐力与腰射表现
改装MK47在近战腰射精度和全模式后坐力上实现飞跃。近距离突发战稳如磐石,中距连射同样可靠,整体作战适应力大幅提升。

推荐玩家类型
适合中近距战术高手,精于巷战室内攻防,利用地形突进卡点。新手过渡友好,后坐力易控上手快;进阶玩家配件深挖潜力大。均衡打法首选,单全自动切换应对各种距离。
不推荐玩家类型
远距精准射手慎选,优势仅40米外伤害衰减弹道坠落,无法敌狙击或《三角洲行动》长程步枪如M16A4。极致机动玩家不宜,操控中规中矩,开镜跑射一般逊冲锋枪。高射速火力压制者绕行,625发/分偏慢,弹幕覆盖不及M4A1。
SEO设置
标题: 三角洲行动MK47突击步枪最佳改装攻略:近战腰射稳中距连射准配件推荐(28字)
Description: 《三角洲行动》MK47改装后腰射精度爆表、后坐力极低,40发弹匣双模式火力持续,完美适配近中距巷战突击。详细配件列表、武器代码、数据图解及适合玩家分析,一文掌握战术优势,提升战场胜率!(78字)
Tags: 三角洲行动,MK47改装,游戏攻略